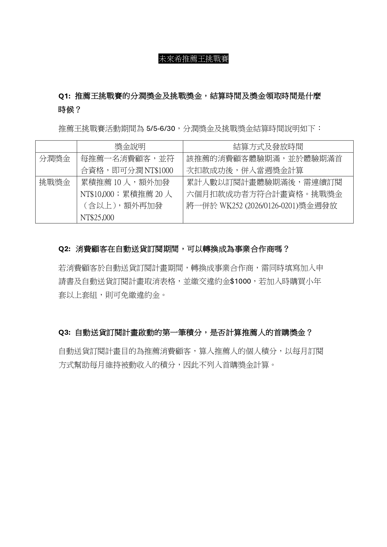
促銷, 最新消息未來希30天體驗方案 5月5日起熱情開跑2025 年 5 月 6 日 Posted by kevin.su@uzesta.com 05 5 月 只需$399即可開啟30天體驗方案,同時綁定一年份自動送貨訂閱計畫, 即可享有低於8折的優惠價格,輕鬆享受簡單高科技的未來希保養!「未來希推薦王挑賽」只要三步驟,簡單的事每天重複做:使用未來希,分享30天399體驗方案,設定每月10單目標挑戰推薦王活動相關辧法請您參閱以下內容或掃描QR CODE 閱覽詳細內容。不同世代、不同族群,善用全渠道幫助您開發新客源!自動送貨訂閱服務申請書自動送貨訂閱計畫協議書消費顧客自動送貨訂閱計畫未來希自動送貨-30天體驗-推薦王挑戰賽常見問題